How To Build an MPPT Solar Charge Controller
2024-08-27 | By Zach Hipps
License: General Public License Energy Harvesting / Solar
Powering your electronics project using a solar panel can be fun, but how do you know if you're extracting and utilizing all the power a panel can provide? I built a maximum power point tracking solar charge controller to make sure I could extract all the power available from my solar panel.
The best place to start when understanding maximum power point tracking is by looking at the specs printed on the back of your solar panel. In my case, I'm using a 100-watt solar panel and the specs listed on my panel will be different from the panel you might be using.
The first piece of information I want to know about this solar panel is its open circuit voltage. This is the voltage that is measured across the terminals when no load is applied to the solar panel. In my case, that's 24.3 volts. The second piece of information I want to know about my panel is the short circuit current. If I take the positive and negative terminals of the solar panel and connect them, the current that I measure running through the wire is the short circuit current. In my case, that short circuit current is 5.2 amps. Now, these numbers aren't accurate because I have the solar panel indoors. These values are what the panel would produce under standard test conditions. However, in the real world, these numbers will be different depending on the amount of sunlight, how many clouds there are in the sky, the temperature, and a bunch of other factors.
Solar panels operate on a power curve. That is to say, the amount of power that they can produce is dependent on the amount of load attached to them and if you remember, power is equal to voltage times current (P=VI). So, when there's no load attached to it, the voltage is at 24.3 volts and the current is at zero. Therefore, the power it's producing is zero. Similarly, if I attach these two connectors and put an infinite load on the panel, the current goes up, but the voltage drops to zero and therefore the power it's producing is also zero. To get power from a solar panel, we want to be operating somewhere in the middle of that curve.
I installed some temporary mounts for the solar panel outside and attached a long enough cable to feed through my window so that I could work inside. The first thing I want to do is measure the open circuit voltage or VOC with no load attached to the solar panel. To do that I use a multimeter and measure across the positive and negative terminals. So, in current conditions, my VOC (my open circuit voltage), is 21.8 volts. Remember, this is the open circuit voltage right now under these specific conditions. This is constantly changing depending on the conditions outside. To measure current, I need to switch over to current mode on my multimeter, and I'm going to short out the circuit using the multimeter and measure the current. My short circuit current right now is 3.7 amps. So far, we haven't pulled any power out of the solar panel. To do that, we need to hook up a load to the panel. To make things a lot easier, I've installed a little electric energy meter in series with the panel. This will tell me the voltage and the current at any given point.
Once I connect the test load, I want to sweep it across its whole range and collect all the data points so that I can put them into a spreadsheet. My goal is to be able to plot the points so that we can see the power curve. To start, I'll attach a small load of 40 ohms, and you can see that the voltage dropped a little bit, but I am pulling about 11 watts out of the solar panel. If I increase the load, you'll see that the voltage will continue to drop, and I get 15 watts out of the solar panel. Let's keep increasing the load. Now I'm getting 22 watts out of the panel. Let's keep increasing the load. I'm at about 40 watts out of the panel. If I keep increasing the load, the voltage continues to drop, but the power increases. I'm at 45 watts, 50 watts, and 53 watts; then if I keep increasing this load, the voltage continues to drop. However, now the power is also dropping instead of increasing like it was before. That tells me that we have reached that maximum power point.
So, what we want to do with our charge controller is to find that maximum power point where we're pulling out as much power as we can out of the panel, and always track that power point because it's constantly changing. It's never going to be the same from minute to minute.
Let's see what that looks like on a graph. I plotted some of the points I saw, and here's what the power output looks like as we adjusted the load. On the horizontal axis, I have voltage measured in volts, and on the vertical axis is power measured in watts. When there wasn't a load attached, the open circuit voltage was 21.8 volts. As I started to increase that load, the voltage started to drop slightly, but it began producing power. As I continued to do that, the voltage continued to drop slightly, but the power continued to increase until it got to 17.6 volts. The power output at that point was 53 watts. As I continued to increase the load, our power started to come back down. So the maximum power point for that particular situation was 53 watts, and it happened to be at 17.6 volts. If I were to do this again, even just 10 minutes later, I would get a slightly different curve. So this is a sweet spot for this particular panel under these conditions. The goal of a maximum power point tracking solar charge controller is to make sure that that load always stays at that sweet spot.
Let's say we connected a buck converter to the solar panel and dropped the voltage down to 12 volts to charge a battery. That buck converter will be operating at some fixed voltage, which is not necessarily the maximum power point. So, you wouldn’t necessarily get the maximum power out of that solar panel under those conditions. Previously, I made a video where I went into great detail about how buck converters work. So, if you're not familiar with their operation, I recommend watching that video as a refresher. A buck converter would work to do this as long as you could control the duty cycle and thus control the output voltage. That's what I initially tried to do. I built this buck converter switch mode power supply using an Arduino to control the duty cycle of a MOSFET, but I couldn't get this to work very reliably.
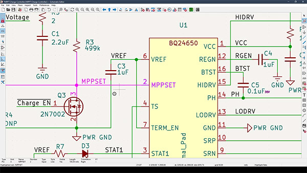
Instead, I went on to the DigiKey website and searched for maximum power point tracking integrated circuits, and of course, I found one. The chip I will use to design my maximum power point tracking (MPPT) charge controller is the BQ24650. I opened up the data sheet and found the typical applications circuit, and at its heart, it looks very much like a buck converter with a few extra parts. From there, I can use the typical application and design my own custom PCB. For the schematic layout, I just put down the BQ24650, followed the typical application circuit, and placed all the necessary components. The benefit of using this chip is that I can program the maximum power point by providing a voltage on the MPP set pin. The voltage is controlled by this voltage divider, and all I have to do to change the voltage is to use a digital potentiometer and a microcontroller. The microcontroller that I chose to use for this project is the Adafruit ESP32 Reverse TFT Feather Board. It has a TFT display as well as three buttons, so I can write a nice little UI for it.
I want to be able to measure and monitor the voltage as well as the current. I'm going to use the ADC pins on the microcontroller to measure voltages, and then I'm going to throw some current sensors on there that the microcontroller will use to read the current. The board layout took a little bit of extra care because there are some high-speed signals required, and when there are high-speed signals, you need to make sure that you're following good PCB layout practices. There are a lot of good notes in the datasheet for this, and I just followed those carefully as I laid out the components.
When I ordered the boards, I also ordered a solder stencil along with it. It's time to apply the solder paste to the boards so I'll use the stencil that I ordered. Normally I would get some old PCBs and line them up and give myself a frame or a little jig to put my PCB in. Then I would have to manually align the solder stencil with the pads on the PCB, but this time I decided to try something new. I designed and 3D printed a little jig that I can stick the PCB in, and then it automatically aligns the stencil right where it needs to go. I'm not sure if this is going to work, this is the first time I've tried it. Of course, if it doesn't work, I can just go back to my old method, but I figured it was worth a shot.
I think the proper technique is to get all the solder paste in one squeegee wipe, but I'm not that good at this, so I have to go over it multiple times, kind of cleaning up and filling in spots. Before lifting the stencil, I looked at it under the microscope to make sure that all the solder pads had plenty of solder paste in them. Honestly, that 3D-printed jig worked pretty well! I'll probably be using that technique in the future.
I've got a box full of components, and now it's time to start putting all of these onto the boards. One thing I am doing differently this time is using the interactive BOM (Bill of Materials) plugin for the KiCAD software. It's just like a regular BOM, but when you click on a part, it highlights everything on the board to show you exactly where they are. There are boxes you can check when you source the parts, and then after you've placed them.
Here's the moment of truth. I just finished assembling the custom PCB, and I'm ready to test it to see if it works. Instead of immediately connecting this to a solar panel, I'm going to use a benchtop power supply. It’s worth mentioning that a benchtop power supply doesn't have the same power characteristics as a solar panel, but it'll work just fine for testing purposes.
As I mentioned before, the plan is to control the maximum power point by adjusting the resistance using a digital potentiometer and a microcontroller. For now, I just have it set at a constant value for testing purposes. When I plug this in, I'm expecting the charging indicator LED to turn on and that will tell me that this thing is working. Let's go ahead and set the bench top power supply to 24 volts and connect that to the board. Oh no, there's a problem… The charging LED is not coming on, and that tells me that the MPPT chip isn't behaving the way it's supposed to be. Something is not right, so I need to start troubleshooting this. After looking at my schematic for a couple of minutes, I immediately realized one problem. The current limiting resistors I had in series with those LEDs were not the right value. They were way too high, which meant the LEDs were too dim to even light up. So, I went ahead and swapped out those current limiting resistors. Now, the LED should light up. Okay, it does not light up... That means that that wasn't the issue. I think it was a little bit wishful thinking that it was going to be that simple, but it's not. Clearly, something else is wrong, so I'm going to keep going through my schematic and look through the datasheet to see if I can find something that I did wrong.
After a couple of hours of looking through the datasheet, and looking at my schematic, I think I'm on to something. Looking through the datasheet, I found a list of all the conditions that need to be met for the chip to function properly. It's like a preflight checklist. I started going through each one and I verified that all of them were working, except for the very last one. That's the battery temperature fault. The battery temperature circuitry just uses a voltage divider and a thermistor. When the thermistor gets too hot, the voltage goes down and it causes that fault. However, I missed a critical piece of information. I need an additional resistor in parallel with the lower resistor of the voltage divider. Since I was missing that resistor, the chip thought that the battery temperature was out of range so it would not go into charging mode. I think the solution is pretty simple. I need to add a 10K resistor in parallel with the lower half of that voltage divider, and I think the fault should go away. I soldered the 10K resistor onto the board, and it's pretending to be the battery temperature thermistor.
When I plug it in, I expect that charging light to finally turn on. The charging LED has turned on, which tells me the MPPT chip is working, and I can keep moving forward! I'm so relieved that that fixed the problem. Now I can install the microcontroller and start writing some firmware for my MPPT algorithm.
The algorithm is pretty straightforward. If you want to take a closer look at it, I will have the code and all the design files available on my GitHub page.
The first thing I do is read the solar panel voltage using the ADC pin. Next, I read the current coming from the solar panel. When I multiply those two values together, I get the power of the solar panel. The next step is to set the digital potentiometer, which sets the maximum power point of the chip. From there, I can just loop through those two steps over and over. I measure the power coming from the panel, and then set the maximum power point voltage. This is called the perturb and observe algorithm. I adjust the maximum power point voltage, and then I see how that affects the power. If the current power I'm measuring is greater than the previous power that I measured, then I know I'm on the right track. I just need to determine whether that increase in solar panel power was a result of increasing the VMP or decreasing the VMP. Whichever it was, I keep going in that same direction. The other possibility is that the current power being measured is less than the previous time. That tells me that I'm going in the wrong direction. If I increased the VMP last time, then I need to decrease it this time and vice versa. It's worth mentioning that the perturb and observe algorithm is not the only way to approach maximum power point tracking, but it is probably the easiest to implement.
I'm feeling good with how this algorithm is working so far on my bench. So now it's time to connect it to an actual solar panel to see if it works. Back over at the window next to the solar panel outside, I connected the panel to the MPPT charge controller.
Looking at the TFT display, I've got four values listed from left to right, top to bottom. They are the solar panel voltage, the solar panel current, the solar panel power, and then the fourth value is the digital potentiometer value, and it is a seven-bit value that ranges from 0 to 127. That digital potentiometer is what sets the voltage of the solar panel. For the load, I'm going to be charging a large lead-acid battery. Right now, the battery is not connected to the charge controller.
You can see that my current is close to zero and my open circuit voltage is about 21.5 volts. It looks like it's a little bit overcast today, and so the VOC value is going to change from minute to minute. I’ll connect up the lead acid battery and see that charge controller kick into action.
I’m looking at the fourth value, the digital potentiometer, watching the potentiometer value change as the power increases, increases, increases, and then it'll overshoot, and the power will go back down. Then it backtracks and tries to correct itself. During testing, there was a 30-second period when the sun came out and got very bright. The MPPT charge controller jumped all over it and started pulling more power from that panel. A traditional charge controller would have struggled and not been able to adjust like that. This illustrates why you need an MPPT charge controller on a solar panel.
There's so much more that this custom PCB can do. If you remember looking at the schematic, I also added power-measuring circuitry to the load side. That allows me to measure the power coming from the panel as well as the power going to the load. If I compare those two numbers, I can calculate the efficiency of the charge controller. I also added separate terminal blocks for the battery as well as the load. I can turn on or off the load with a MOSFET that I added to the board. That means I can have both a 12-volt battery and a 12-volt load connected to the charge controller at the same time, and I can turn the load on or off as needed.
This project ended up being quite challenging, and I think I bit off a little bit more than I could chew, but that's how I learn and grow as an engineer. If you want to take a closer peek at the design files or the code I used, I'll have all of it available on GitHub; and you can find the full bill of materials here.

