Control inalámbrico de los controladores LED con atenuación lineal
Colaboración de DigiKey
2013-10-17
A pesar de la inversión inicial, la iluminación de estado sólido (SSL) ha comprobado ser una alternativa viable para las tecnologías convencionales gracias a la combinación de ahorros de consumo de energía y costos de mantenimiento, así como flexibilidad de diseño. Además, un mayor ahorro de energía se puede lograr con inteligencia activa, como sensores de luz ambiente y ocupación y controles de atenuación externa para eliminar la luz excesiva. Dado que hay una amplia variedad de controladores LED de corriente constante que requieren la entrada de 0-10 V CC para el control de atenuación, este análisis se centra en utilizar estos controladores con una interfaz inalámbrica.
El concepto general es relativamente simple. Un flujo de datos con el voltaje de control deseado se transmite y es recibido por un módulo que se ha configurado para funcionar como una interfaz RS-32 transparente a un microcontrolador. El microcontrolador a su vez interpreta el flujo de datos y carga los valores apropiados en los registros de datos de un convertidor digital a analógico para producir el voltaje de control deseado.
Dado el uso masivo de dispositivos como computadoras portátiles, tabletas y teléfonos celulares, el protocolo de conexión Bluetooth se eligió para transmitir el flujo de datos del voltaje de control. En el lado de la recepción, la placa de evaluación 876-1005-ND para el PAN1555 de Panasonic se seleccionó por su versatilidad y facilidad de uso a la hora de realizar el prototipo.
La selección del microcontrolador se basó en un funcionamiento de 3.3 V y los requisitos de tener un USART, un oscilador interno programable y una E/S suficiente, pero no excesiva. Teniendo en cuenta las implementaciones futuras que requieren PWM para el control y el almacenamiento de datos no volátiles, las características de PWM y EEPROM se agregaron a los requisitos. Se decidió por el PIC12F1822-I/P-ND.
La selección DAC se basó en los requisitos de una sola fuente, un voltaje de salida de, por lo menos, 10 V, una interfaz serial, una resolución de 12 btis y una entrada de referencia externa. El LTC1257IN8#PBF-ND comprobó que será un candidato valioso.
Para que el DAC produzca el rango de salida necesario, se requiere una referencia de voltaje de 10 V. Se eligió el LM4040CIZ-10.0/NOPB-ND por su tolerancia de ±0.5%, el paquete TO-92 y una capacidad de corriente de salida de 15 mA.
Se tuvieron en cuenta varios criterios al seleccionar la fuente de alimentación para el circuito. Primero, el voltaje de alimentación debe ser suficiente para que el DAC pueda ofrecer una salida de 10 V. Según las especificaciones del LTC1257, VCC necesita superar el voltaje de referencia (10 V) por 2.7 V por lo que la selección de una fuente de 15 V es adecuada. Al buscar una fuente integrada de montaje en la placa con un espacio mínimo y por lo menos 200 mA de corriente de salida resultó en la selección del módulo de alimentación RECOM Power 945-1068-ND.
Si bien el DAC se alimenta directamente de la fuente de 15 V, el módulo Bluetooth requiere una fuente de 3.3 V, que también alimenta al microcontrolador. Como descender de 15 V a 3.3 V con un regulador lineal sería ineficiente, el 945-1648-5-ND se seleccionó porque es un regulador de conmutación con una huella pequeña, un voltaje de entrada máximo de 28 V y una capacidad de salida de 500 mA.
Para facilitar la alimentación de dispositivos externos como una refrigeración activa, el 945-1648-5-ND se eligió para producir una fuente de 5 V, ya que es un regulador de conmutación con un voltaje de entrada máximo de 28 V y capacidad de salida de 500 mA. Junto con esta fuente de 5 V, el "cortador de riel" 296-6549-5-ND se seleccionó para generar un voltaje igual a la mitad de la salida del DAC para que coincida y permitir un control lineal de los dispositivos alimentados de 5 V. El número de pieza del bloque de terminales 277-1274-ND se utilizó para conectar la fuente de 5 V y los voltajes del "Cortador de riel".
Para alojar la conexión a la fuente de alimentación de CA y los cables del controlador LED de corriente constante, el número de pieza del bloque de terminales 277-1247-ND se seleccionó por su espaciado de 0.200”, el alojamiento de un cable de 14-30 CAE (AWG) y la capacidad de manejar hasta 10 A de corriente.
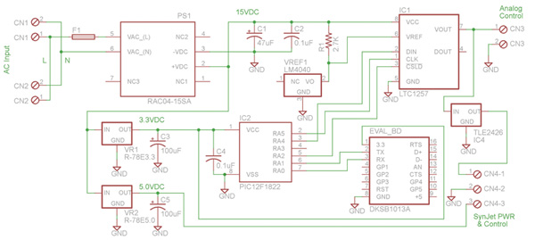
El esquema completo utlizando las piezas antes mencionadas y los componentes de soporte se muestran a continuación en la Figura 1.
Tal como se mencionó anteriormente, la placa de evaluación Bluetooth PAN1555 se debe configurar como una interfaz transparente RS-232 al microcontrolador y el microcontrolador se debe programar para recibir el flujo de datos del voltaje de control y cargar los registros según corresponda. De la misma manera, se debe abordar un medio de transmisión del voltaje de control para el módulo de Bluetooth.
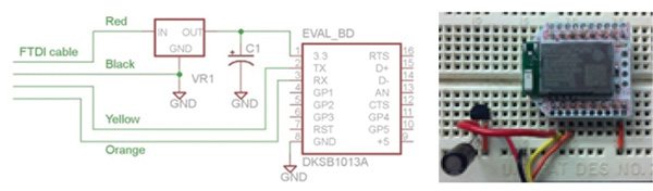
La configuración predeterminada de fábrica del módulo Bluetooth PAN1555 de Panasonic en la placa de evaluación se debe reconfigurar para utilizarse en esta aplicación en particular. Esto se logra utilizando comandos AT enviados mediante una interfaz RS-232 cableada. El uso de un cable USB "inteligente" como el TTL-232R-3V3-WE simplifica esta tarea. Existen dos consideraciones importantes para tener en cuenta cuando se utiliza este cable. Primero, para que el FT232R en el cable parezca como un puerto virtual COM, es necesario descargar los controladores USB gratuitos del FTDI. Segundo, si bien los niveles de TTL en este cable son de 3.3 V, el voltaje de la fuente VCC de cable se encuentra en el voltaje del puerto USB de 5 V. Para alimentar la placa de evaluación durante la configuración, este voltaje de alimentación se debe regular a 3.3 V. La regulación no requiere más dos componentes como la combinación del regulador L4931CZ33-AP de 3.3 V y el capacitor EEA-GA1H2R2 de 2.2 μF, tal como se indica en la Figura 2.

Configuración de la lista de piezas del circuito
Las instrucciones paso a paso para configurar el módulo Bluetooth están disponibles en eewiki.com en el siguiente enlace: Configuración del módulo Bluetooth.
Antes de ahondar en las especificaciones de la programación del microcontrolador para recibir e interpretar el flujo de datos de voltaje de control, se debe determinar el formato del flujo de datos a transmitir. En esta instancia, se tomó una decisión con respecto al formato que se utilizó previamente para la estación climatológica de DigiKey. El formato consta de byte de caracter del tipo de transmisión seguido por un byte de un identificador de tipo, seguido por tres bytes de datos. Específicamente, el byte del tipo de caracter es "D" para datos, el valor predeterminado de byte del identificador es "1" ya que solo un solo porcentaje se transmitirá y los tres bytes de datos constan de cientos, decenas y unidades del voltaje D/A deseado. Como ejemplo, un porcentaje del 75 % se transmitirá como “D1075”.
Después de decidir sobre el formato en que los datos de porcentaje se enviarán, el microcontrolador ahora podrá programarse para manejar el flujo de datos según corresponda. El proceso de programación consta del ajuste de las palabras de configuración (bits), de la definición de variables y los bits del registro específico, el ajuste de la configuración de E/S y el inicio del UART. Un código fuente para un ensamble funcional y práctico para recibir el flujo de datos y para utilizar el bit-banging para cargar el DAC está disponible en eewiki.com en el siguiente enlace: Archivo hex. y código fuente de ensamble.
Se debe tener en cuenta que el programa para esta aplicación se escribe solo para interpretar y cargar el DAC con porcentajes de 0% a 100% e en incrementos del 10%.
La transmisión del flujo de datos del voltaje de control utilizando dispositivos omnipresentes como computadoras portátiles y teléfonos celulares es una tarea relativamente simple. Teniendo en cuenta lo anterior, uno solo necesita encontrar una aplicación de perfil de puerto serial apropiada. En el caso de los dispositivos con sistema Android, la aplicación Bluetooth SSP ubicada en Google Play es una opción excelente. Una vez que el teléfono celular está conectado con el módulo Bluetooth PAN1555, le permite al usuario final seleccionar un "modo de teclado" en el cual 12 teclas se pueden etiquetar y configurar para enviar un flujo de datos específico, p. ej. “D1050” (50%). Una imagen de pantalla de ejemplo en el que las teclas se etiquetaron y configuraron se muestra a continuación.

El segundo método antes mencionado de transmisión de flujo de datos de voltaje de control utilizando una computadora portátil con Bluetooth se puede lograr con Microsoft Visual Studio Express™. La primera tarea es conectar el módulo Bluetooth PAN1555 con la computadora portátil, teniendo en cuenta el número de puerto COM creado en la computadora portátil para el "Enlace Standard Serial over Bluetooth". La interfaz inalámbrica se logra al crear una aplicación Visual Basic TM Windows Forms, como la que se muestra a continuación que utiliza un puerto serial, y contiene botones e imágenes de recurso para iniciar la transmisión del flujo de datos del voltaje de control.

El proyecto completo Visual Basic está disponible en eewiki.com en el siguiente enlace: Ejemplo de la intefaz Visual Basic.
La interfaz de transmisión de flujo de datos inalámbrico y el circuito del receptor permite la conexión a prácticamente cualquier controlador LED de corriente constante que requiera de 0 a 10 V CC para el control de atenuación.
Un controlador aplicable es el LXMG221W-0700034-D0-ND. Es una opción excelente gracias a su tamaño compacto, el rango de voltaje de entrada universal (90-277 VCA), la salida de corriente constante de 700 mA, el rango de voltaje de salida amplio (14-48 VCC) y el rango de control de entrada de 1-10 V. Una de las características sobresalientes es el modo de bajo consumo de energía que apaga los ledes cuando el voltaje de control cae por debajo de los 0.6 V (máx.).
Para ofrecer una seudo luminaria completa para el control inalámbrico, los criterios de diseño restantes de un LED, un material de interfaz térmica, un disipador de calor, óptica e interconexiones también se han abordado.
La preferencia personal de utilizar un arreglo de LED blanco frío (5000 K) con un flujo luminoso mayor a 1000 lumenes a una corriente de prueba moderada y un voltaje directo cercano al extremo superior del voltaje de salida del controlador, resultó en la selección del CXA2011-0000-000P00J050H-ND.
La necesidad de un material de interfaz térmica con conductividad térmica excepcional mientras se tienen en cuenta las dimensiones físicas del arreglo de ledes (22 mm2) fue clave a la hora de elegir el 1168-2063-ND.
Como el LED tiene un voltaje directo de aproximadamente 43.8 V a 700 mA, se necesita un disipador térmico capaz de manejar un mínimo de 31 W. Al buscar un diseño redondo con refrigeración activa y facilidad de ensamble e instalación, se eligió el 1061-1088-ND, un disipador térmico universal de 40 W. Para facilitar el enfriamiento activo del disipador térmico, se eligieron el módulo 1061-1006-ND SynJet y el arnés de cables, el 1061-1050-ND.
Los dos últimos criterios de diseño de óptica e interconexión se abordaron usando el soporte de LED WM4788-ND. Desde el punto de vista de la interconexión, el soporte no solo elimina la necesidad de soldar el arreglo del LED, sino también se sujeta directamente al patrón de 4-40 oricios del disipador térmico. Con la cubierta de los lentes es posible que no califique como óptica verdadera, ofrece un poco de dispersión de la luz y protección para el arreglo de LED.

Si bien la meta general de la interfaz inalámbrica y el circuito del receptor es controlar la atenuación de un dispositivo dado, también puede servir como plataforma de prueba para permitir la evaluación de diferentes combinaciones de LED, materiales de interfaz, disipadores térmicos y controladores LED en distintos niveles de la corriente de accionamiento para garantizar un rendimiento óptimo.
Descargo de responsabilidad: Las opiniones, creencias y puntos de vista expresados por los autores o participantes del foro de este sitio web no reflejan necesariamente las opiniones, las creencias y los puntos de vista de DigiKey o de las políticas oficiales de DigiKey.






