Optimized, Integrated POL Converters Deliver Performance without Trade-Offs
Colaboración de Electronic Products
2014-02-11
Power management is one of the toughest hurdles designers face, and they face a lot of them, including demand for more functionality and higher performance from shrinking consumer products, decreasing semiconductor geometries, and added power rails for new-generation ICs. These sometimes conflicting requirements have, in some cases, prompted system designers to compromise power solutions in one or more areas, such as conversion efficiency, transient response, noise power density, total cost, or design complexity.
Clever suppliers, however, are demonstrating that compromise need not be a given, turning out point-of-load (POL) non-isolated DC/DC converter designs that are continuously pushing the performance envelope while simultaneously integrating more components inside a single, miniature package to meet the most draconian performance requirements and form-factor needs of end products (and without raising the price tag). One technique they are using is to transform a non-isolated POL regulator into a complete power supply in a package (PSiP) solution.
Power IC makers offering these new-generation PSiP regulators include Altera’s Enpirion, Intersil, Linear Technology, and Texas Instruments, among others. They are delivering optimal performance without any trade-offs in efficiency, transient performance, size, or cost.
Optimized power solutions
As an example, let us start with Enpirion, now an Altera company. Its integrated power system-on-chip (PowerSoC) achieves very-high conversion efficiency from a miniature IC-like package while delivering robust performance to drive demanding IC loads such as FPGAs and ASICs. The PowerSoC combines several advances. For low loss at high switching-frequency operation, the manufacturer has implemented fine-line high-speed MOSFETs with low-loss magnetics that use proprietary core material. The Enpirion solution¹ significantly helps in system design and productivity by offering greatly-simplified board design, layout, and manufacturing requirements. According to the supplier, the proprietary high-speed transistor structure implemented in a 0.18 µm LDMOS process achieves a superior figure of merit (FOM). In addition, the PWM controller and high-frequency capacitor filters, including loop compensation circuit, are all integrated in the same package that employs advanced lead-frame construction to provide low parasitics and thermal resistances (Figure 1).

Figure 1: Enpirion’s PowerSoC includes controller, MOSFETs, inductor, and filter capacitors inside a single QFN package.
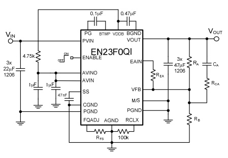
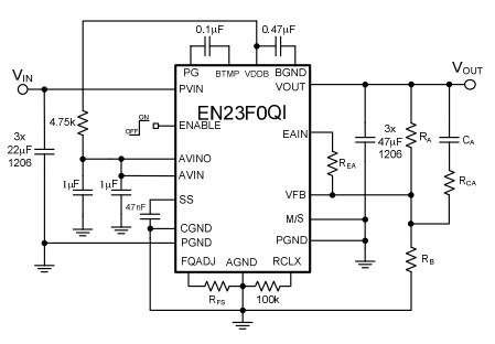
Since introducing the PowerSoC DC/DC converters a few years ago, the company continues to broaden its product portfolio. While the early introductions were tailored for 5 V buck applications, recent additions have been made to handle 12 V input with adjustable low voltage output at up to 15 A of output current handling capability. The 15 A member of the 12 V step-down EN2300 family is designated EN23F0QI. According to Altera, it gives designers a complete power system that is fully simulated, characterized, validated, and production tested.
While the input voltage range for EN23F0QI is 4.5 to 14 V, the output voltage is programmed using an external resistor divider network comprising RA and RB, as shown in Figure 2. The part also uses a Type IV voltage-mode compensation network to maximize control loop bandwidth and deliver excellent load transient response and maintain precise output regulation. In fact, to make the design job simple, values for RA, CA, RCA, REA, and COUT are recommended in a table in the product datasheet. The table suggests resistor and capacitor values for a variety of input (VIN) and output (VOUT) voltages. The value for RB is calculated using the simple formula:

where VFB is 0.6 V nominal.

Figure 2: The EN23F0QI’s output voltage is programmed using a simple resistor divider network comprising RA and RB.
Other PSiP options
Similarly, for power hungry telecom/datacom/FPGA applications, Intersil has readied a number of integrated, encapsulated PSiP packages that are capable of delivering up to 100 W from a 17 mm square PCB footprint with efficiency as high as 95 percent. However, the efficiency drops as the input to output step-down ratio increases. Also, to enable full-power operation without using heat sinks or fans, the package provides low thermal resistance with wide junction temperature range. What is more, it supports simple, reliable, automated assembly using standard surface-mount equipment while making it easy to probe to all pins.
While Intersil’s ISL8225M is designed to deliver 30 A from a QFN package, the company’s ISL8200M is a complete current-sharing DC/DC in a thermally-enhanced, low-profile QFN. Like Enpirion, Intersil’s PSiP modules also require a few external passives to complete the solution. As depicted in Figure 3, a single-resistor RSET sets the output voltage for ISL8200M, which can be adjusted from 0.6 to 6.0 V. Based on the equation:

RSET resistance values for different output (VOUT) voltages are given in a table in the product datasheet. Since ISL8200M offers current-sharing capability, up to six modules can be paralleled to realize a 60 A solution. The DC input voltage range for this part is 3 to 20 V.

Figure 3: A single resistor RSET sets the output voltage for ISL8200M, which can be adjusted from 0.6 V to 6.0 V.
POL buck regulators in PSiP packages can also be found in Linear Technology’s power management portfolio. Linear has labeled its PSiP as a µModule (micromodule) regulator, which integrates a switching DC/DC controller, power MOSFETs, input and output capacitors, compensation components, and an inductor within a compact surface-mount BGA or LGA package. The company continues to expand the µModule line by adding new members with more bells and whistles. One such recent addition is the 10 A buck μModule regulator LTM4649 with a 4.5 to 16 V input voltage range with a single output in the 0.6 to 3.3 V range set by an external resistor. It also supports multiphase operation and current sharing, along with frequency synchronization, spread spectrum, output voltage tracking for supply rail sequencing, and fault protection.
Figure 4 depicts the efficiency performance of the μModule regulator LTM4649, as presented in the product datasheet. It shows that for a 12 V input and 3.3 V output at 750 kHz switching, μModule can deliver a peak efficiency of over 92 percent at full load, which remains high up to the mid-load point and then slowly begins to drop as load current falls. Subsequently, as the output voltage drops for the same 12 V input, the efficiency also begins to drop, but is fairly high for a high step-down ratio. For instance, the curve shows about 85 percent efficiency at full-load for 1 V output. Concurrently, the load transient response is also excellent.

Figure 4: Linear’s μModule regulator LTM4649 can deliver high efficiency for a high step-down ratio.
Similar high-power-density, non-isolated DC/DC converter modules with high efficiency and transient response are available from Texas Instruments. Integrating the PWM controller, power MOSFETs, and a shielded inductor with other passives in one standard semiconductor package, TI continues to broaden their PSiP line with new introductions that feature higher output-current capability from the same compact package. A recent addition is the LMZ3 series of Simple Switcher® modules with up to 10 A output current capability. LMZ31710 is a 10 A part that requires few external passive components to deliver a complete buck regulator solution from a single QFN package.
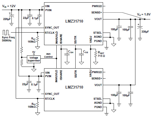
For applications requiring greater than 10 A, it is possible to parallel up to six LMZ31710 devices by following the recommendations in the TI Application Report SNVA695.² The required connections for paralleling two LMZ31710 modules with synchronized switching frequency is illustrated in Figure 5. According to TI, the paralleled devices will operate and behave as a single stand-alone device with increased output current capability. However, due to internal variances between these devices, the amount of output current must be de-rated to ensure none of the devices operate above the maximum rated output current of a single device. Per TI’s application report, the maximum output current:
where n is the number of LMZ31710 devices being paralleled.
To ensure proper ramp-up and ramp-down of the output voltage of the paralleled solution, TI recommends controlling the turn-on and turn-off through the Inhibit function while a valid input voltage is present.

Figure 5: A typical schematic for paralleling two integrated Simple Switcher LMZ31710 power modules.
Going forward, there is every indication suppliers of PSiP solutions will continue to advance their products in the quest to deliver much higher power to IC loads such as microprocessors, ASICs, and FPGAs at unprecedented power densities with very-high conversion efficiency and reliability, all while keeping the cost low.
For more information on the parts discussed in this article, use the links provided to access product information pages on the DigiKey website.
References
- “Approaches to Optimizing DC-DC Power Design, Without Compromise” by Mark Cieri and Ahmed Abou-Alfotouh, Enpirion, Bodo’s Power Systems, January 2012, p.14.
- Texas Instruments’ Application Report SNVA6952, LMZ31710 Parallel Operation, July 2013.
Descargo de responsabilidad: Las opiniones, creencias y puntos de vista expresados por los autores o participantes del foro de este sitio web no reflejan necesariamente las opiniones, las creencias y los puntos de vista de DigiKey o de las políticas oficiales de DigiKey.

