Offline LED Lighting Simplified
Colaboración de Convergence Promotions LLC
2011-11-08
As environmental concerns over traditional lighting increase and the prices of LEDs decrease, high power LEDs are fast becoming a popular lighting solution for offline applications. In order to meet the requirements of offline lighting—such as high power factor, high efficiency, isolation and TRIAC dimmer compatibility—prior LED drivers used many external discrete components, resulting in cumbersome solutions. The LT®3799 solves complexity, space and performance problems by integrating all the required functions for offline LED lighting. The LT3799 controls an isolated flyback converter in critical conduction (boundary) mode, suitable for LED applications requiring 4 W to over 100 W of LED power. Its novel current sensing scheme delivers a well-regulated output current to the secondary side without using an opto-coupler. Its unique bleeder circuit makes the LED driver compatible with TRIAC dimmers without additional components. Open- and shorted-LED protection ensures long term reliability.
No opto operation
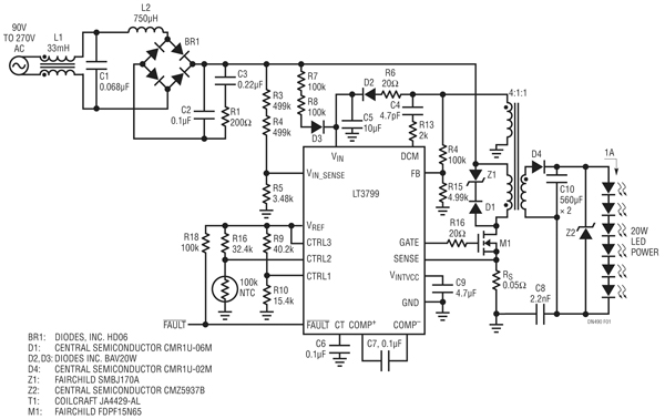
Figure 1 shows a complete LED driver solution. The LT3799 senses the output current from the primary side switch current waveform. For a flyback converter operating in boundary mode, the equation for the output current is:

IPK is the peak switch current, N is the primary to secondary turns ratio and D is the duty cycle. The IC regulates the output current by adjusting the peak switch current and the duty cycle through a novel feedback control. Unlike other primary side sensing methods that need to know input power and output voltage information, this new scheme provides much better output current regulation since the accuracy is barely affected by transformer winding resistance, switch RDS(ON), output diode forward voltage drop and LED cable voltage drop.
High power factor, low harmonics
By forcing the line current to follow the applied sine-wave voltage, the LT3799 achieves high power factor and complies with IEC61000-3-2, Class C lighting equipment Harmonics Requirement. A power factor of one is achieved if the current drawn is proportional to the input voltage. The LT3799 modulates the peak switch current with a scaled version of the input voltage. This technique provides power factors of 0.97 or greater. A low bandwidth feedback loop keeps the output current regulated without distorting the input current.
TRIAC dimmer compatible
When the TRIAC dimmer is in the off state, it is not completely OFF. There is considerable leakage current flowing through its internal filter to the LED driver. This current charges the input capacitor of the LED driver, causing random switching and LED flicker. Prior solutions added a bleeder circuit, including a large, expensive high voltage MOSFET. The LT3799 eliminates the need for this MOSFET or any other extra components by utilizing the transformer primary winding and the main switch as the bleeder circuit. As shown in Figure 2, the MOSFET gate signal is high and the MOSFET is ON when the TRIAC is OFF, bleeding off the leakage current and keeping the input voltage at 0 V. As soon as the TRIAC turns ON, the MOSFET seamlessly changes back into a normal power delivery device.

Open- and shorted-LED protection
The LED voltage is constantly monitored through the transformer third winding. The third winding voltage is proportional to the output voltage when the main switch is OFF and the output diode is conducting current. In the event of overvoltage or open-LED, the main switch turns OFF and the capacitor at the CT pin discharges. The circuit enters hiccup mode as shown in Figure 3.

In a shorted LED event, the IC runs at minimum frequency before the VIN pin voltage drops below the UVLO threshold as the third winding cannot provide enough power to the IC. The IC then enters its start-up sequence as shown in Figure 4.

CTRL pins and analog dimming
The LT3799’s output can be adjusted through multiple CTRL pins. For example, the output current would follow a DC control voltage applied to any CTRL pin for analog dimming. Overtemperature protection and line brownout protection can also be easily implemented using these CTRL pins.
Conclusion
The LT3799 is a complete offline LED driver solution featuring standard TRIAC dimming, active PFC and well-regulated LED current with no opto-coupler. This high performance and feature-rich IC greatly simplifies and shrinks offline LED driver solutions.
Descargo de responsabilidad: Las opiniones, creencias y puntos de vista expresados por los autores o participantes del foro de este sitio web no reflejan necesariamente las opiniones, las creencias y los puntos de vista de DigiKey o de las políticas oficiales de DigiKey.


