MAX11129-MAX11132 ADCs
Analog Devices introduces the most flexible family of pin- and software-compatible, 3 Msps, multichannel ADCs with external reference
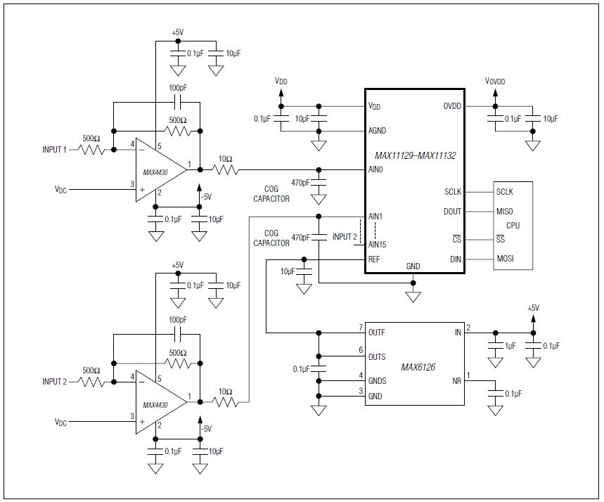
Analog Devices' MAX11129–MAX11132 are 12-/10-bit with external reference and industry-leading 1.5 MHz, full linear bandwidth, high-speed, low-power, serial output successive approximation register (SAR) analog-to-digital converters (ADCs). The MAX11129–MAX11132 include both internal and external clock modes. These devices feature scan mode in both internal and external clock modes. The internal clock mode features internal averaging to increase SNR. The external clock mode features the SampleSet™ technology, a user-programmable analog input channel sequencer. The SampleSet approach provides greater sequencing flexibility for multichannel applications while alleviating significant microcontroller or DSP (controlling unit) communication overhead.
The internal clock mode features an integrated first-in-first-out (FIFO) allowing data to be sampled at high-speeds and then held for readout at any time or at a lower clock rate. Internal averaging is also supported in this mode improving SNR for noisy input signals. The devices feature analog input channels that can be configured to be single-ended inputs, fully differential pairs, or pseudo-differential inputs with respect to one common input. The MAX11129–MAX11132 operate from a 2.35 V to 3.6 V supply and consume only 15.2 mW at 3 Msps. The MAX11129–MAX11132 include AutoShutdown™, fast wake-up, and a high-speed 3-wire serial interface. The devices feature full power-down mode for optimal power management.
The 48 MHz, 3-wire serial interface directly connects to SPI, QSPI™, and MICROWIRE® devices without external logic. Excellent dynamic performance, low-voltage, low-power, ease of use, and small package size make these converters ideal for portable battery-powered data-acquisition applications, and for other applications that demand low-power consumption and small space. The MAX11129–MAX11132 are available in 28-pin, 5 mm x 5 mm, TQFN packages and the MAX11131 is available in a 28-pin TSSOP package. All devices operate over the -40°C to 125°C temperature range.
| Key Features | |
|
|
MAX11129-MAX11132 ADCs
| Image | Manufacturer Part Number | Description | Available Quantity | Price | ||
|---|---|---|---|---|---|---|
![]() | ![]() | MAX11131AUI+ | IC ADC 12BIT SAR 28TSSOP | 300 - Immediate 4100 - Factory Stock | $25.73 | View Details |
![]() | ![]() | MAX11131ATI+ | IC ADC 12BIT SAR 28TQFN | 4 - Immediate 420 - Factory Stock | $25.73 | View Details |
![]() | ![]() | MAX11129ATI+ | IC ADC 10BIT SAR 28TQFN | 0 - Immediate | See Page for Pricing | View Details |
![]() | ![]() | MAX11130ATI+ | IC ADC 10BIT SAR 28TQFN | 0 - Immediate | See Page for Pricing | View Details |
![]() | ![]() | MAX11132ATI+ | IC ADC 12BIT SAR 28TQFN | 190 - Immediate 2640 - Factory Stock | $22.01 | View Details |




